皇冠信用网怎么租_“猪肝红”预警!有人深圳出发,15小时还没出广东…
皇冠足球管理平台出租(www.huangguan.hk)-会员开户_登3代理)皇冠信用网/—开会员账号—皇冠信用网招登1登2登3管理皇冠信用网皇冠代理出租)国庆假期高速“堵堵堵”皇冠信用网怎么租!
有人深圳出发15小时还没出广东
话题直接冲上热搜
就在昨天
至少几百人被堵到在后台表示
“再这样下去都能在路上吃月饼皇冠信用网怎么租了...”
今天(10月1日)上午
深圳车主安先生告诉第一现场记者
自己昨天中午12点
从深圳宝安福永出发回湖南邵阳
到今天凌晨3点左右
开皇冠信用网怎么租了15个小时还没出广东
展开全文
路上车流量非常大
大大小小的事故也不少
一堵车
车辆排起的长龙就有一二十公里
特别是在二广高速路段
堵皇冠信用网怎么租了很久
安先生说
皇冠信用网怎么租他今天早上9点左右才到
600多公里足足走皇冠信用网怎么租了21个小时
而在非节假日
正常情况下只需约7小时
“预判了皇冠信用网怎么租你的预判
却没躲过集体预判”
高速上演预判式拥堵
“聪明人”全凑成“鸳鸯锅”
网友反映
除了广东地区皇冠信用网怎么租,全国其它省市各大高速
也堵作皇冠信用网怎么租了一团
不少网友表示
“原来回回堵的都是同一批大聪明”
“4.8公里堵75分钟认真的吗皇冠信用网怎么租?”
高速服务区已全是“泡面人”
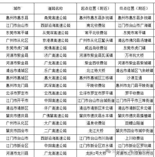
10月1日从广东交警获悉
当日9时30分
全省高速通行缓慢长度
超过5公里、时间超过30分钟的点段共19个
江门市4个、河源市3个、云浮市1个
惠州市3个、东莞市2个、清远市2个
广州市2个、肇庆市2个
全省高速公路通行缓慢情况
据广东交通信息
国庆中秋假期首日
高速公路车流量预计约960万车次
封闭服务区(含停车区)
有以下这些
此外,记者还从交管部门了解到,深圳市内出行从每日9时起进入车流高峰,广深沿江高速、沈海高速、深中通道等高速路段,以及梅沙-大鹏片区、深圳北站、宝安国际机场、口岸区域等将出现大车流情况皇冠信用网怎么租。
这个假期
你还准备自驾出门吗皇冠信用网怎么租?
场妹提醒皇冠信用网怎么租,出行前要时刻关注路况
规划好路线哦~
路上的朋友们皇冠信用网怎么租,也要注意行车安全
祝大家假期愉快皇冠信用网怎么租!
部分来源 | 深圳晚报
第一现场记者丨郑志平
来源:第一现场&壹深圳
猜你喜欢
- 2025-10-21皇冠体育App下载_不许反击菲律宾,美威胁对华“动武”?话音刚落中方回了两句话,态度强硬前所未有,信号不简单
- 2025-10-21皇冠体育App下载_普京愿“放弃部分领土”,特朗普对乌发飙:赶紧接受,否则毁灭!
- 2025-10-20皇冠信用盘要押金吗 _欧洲央行行长拉加德:对俄罗斯资产采取统一应对方式至关重要
- 2025-10-20皇冠信用網登3出租_法国卢浮宫多件藏品被盗最新消息:一件文物在博物馆外被发现时已损毁,疑为欧仁妮皇后的皇冠
- 2025-10-19皇冠信用網如何开户_妻子发生婚外情,丈夫持铁锤击打情夫致死 一审判决:属激情犯罪,丈夫无期、妻子五年
- 2025-10-19皇冠信用網平台出租_瓜迪奥拉:对哈兰德没进四五个感到失望,进攻端其他人也得进球
- 2025-10-18皇冠信用网代理出租_华人拳击手周润琪在澳大利亚遭殴打,被锥子扎头险丧命,本人发声
- 2025-10-17皇冠信用網APP下载_出生1小时就能独立行走,济南动物园“果果”和“豚豚”的4只新生幼崽,周末和市民见面
- 2025-10-17皇冠信用盘如何注册_上海居民投诉后傻眼:只拆了一半!小区绿化被大量铁皮房霸占,还有人住?居民直指小区公共收益疑云
- 2025-10-16皇冠信用网申请_女子切下柚子顶部,因吃不完盖上放冰箱,几天后发现柚子竟“愈合”了,网友:好神奇
- 2025-10-16皇冠信用网开户_北京一公司利用AI技术伪造央视主持人卖鱼油,市场监管部门查处!
- 2025-10-16皇冠信用网APP下载_多元演出暖申城 文旅融合焕活力 2025第十一届上海街艺节火爆举行
网友评论